Remarque
L’accès à cette page nécessite une autorisation. Vous pouvez essayer de vous connecter ou de modifier des répertoires.
L’accès à cette page nécessite une autorisation. Vous pouvez essayer de modifier des répertoires.
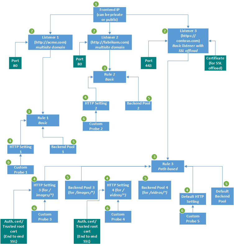
Azure 应用程序网关由多个组件构成,可根据不同的方案以不同的方式配置这些组件。 本文将会介绍如何配置每个组件。
此图演示了包含三个侦听器的应用程序。 前两个侦听器是分别用于 http://acme.com/* 和 http://fabrikam.com/* 的多站点侦听器, 两者在端口 80 上侦听。 第三个侦听器是支持端到端传输层安全性 (TLS) 终止(前称为“安全套接字层 (SSL) 终止”)的基本侦听器。
基础结构
应用程序网关基础结构包括虚拟网络、子网、网络安全组和用户定义的路由。
有关详细信息,请参阅应用程序网关基础结构配置。
前端 IP 地址
可将应用程序网关配置为使用公共 IP 地址和/或专用 IP 地址。 托管需要由客户端在 Internet 中通过面向 Internet 的虚拟 IP (VIP) 访问的后端时,必须使用公共 IP。
有关详细信息,请参阅应用程序网关前端 IP 地址配置。
Listeners
侦听器是一个逻辑实体,它可以使用端口、协议、主机和 IP 地址检查传入的连接请求。 配置侦听器时,您必须输入与网关传入请求中相应值相匹配的实体值。
有关详细信息,请参阅应用程序网关侦听器配置。
请求路由规则
使用 Azure 门户创建应用程序网关时,可创建一个默认规则 (rule1)。 此规则会将默认侦听器 (appGatewayHttpListener) 绑定到默认后端池 (appGatewayBackendPool) 和默认后端 HTTP 设置 (appGatewayBackendHttpSettings)。 创建网关后,可以编辑该默认规则的设置,或创建新的规则。
有关详细信息,请参阅应用程序网关请求传递规则。
后端设置
应用程序网关使用此处指定的配置将流量路由到后端服务器。 创建后端设置后,必须将它与一个或多个请求路由规则相关联。
有关详细信息,请参阅 应用程序网关后端设置配置。
后端池
可将后端池指向 4 种类型的后端成员:特定的虚拟机、虚拟机规模集、IP 地址/FQDN 或应用服务。
创建后端池后,必须将其关联到一个或多个请求路由规则。 此外,必须为应用程序网关上的每个后端池配置运行状况探测。 满足请求路由规则条件时,应用程序网关会将流量转发到相应后端池中正常运行的服务器(是否正常由运行状况探测决定)。
健康探测
默认情况下,应用程序网关监视其后端中所有资源的运行状况。 但是,我们强烈建议为每个后端 HTTP 设置创建一个自定义探测,以便更好地控制运行状况监视。 若要了解如何配置自定义探测,请参阅自定义运行状况探测设置。
Note
创建自定义运行状况探测后,需将其关联到后端 HTTP 设置。 只有在将相应的 HTTP 设置通过规则显式关联到某个侦听器之后,自定义探测才会监视后端池的运行状况。
后续步骤
了解应用程序网关组件后,可以: