Remarque
L’accès à cette page nécessite une autorisation. Vous pouvez essayer de vous connecter ou de modifier des répertoires.
L’accès à cette page nécessite une autorisation. Vous pouvez essayer de modifier des répertoires.
Azure Service Fabric 应用程序是多个服务的集合。 在升级期间,Service Fabric 将新的应用程序清单与以前的版本进行比较,并确定应用程序中的哪些服务需要升级。 Service Fabric 会将服务清单中的版本与前一版中的版本进行比较。 如果服务版本未更改,则不会升级该服务。
注释
应用程序升级不会保留 ApplicationParameter。 为了保留当前的应用程序参数,用户应首先获取参数,然后将它们传递到升级 API 调用中,如下所示:
$myApplication = Get-ServiceFabricApplication -ApplicationName fabric:/myApplication
$appParamCollection = $myApplication.ApplicationParameters
$applicationParameterMap = @{}
foreach ($pair in $appParamCollection)
{
$applicationParameterMap.Add($pair.Name, $pair.Value);
}
Start-ServiceFabricApplicationUpgrade -ApplicationName fabric:/myApplication -ApplicationTypeVersion 2.0.0 -ApplicationParameter $applicationParameterMap -Monitored -FailureAction Rollback
滚动升级概述
在应用程序滚动升级过程中,分阶段进行升级。 在每个阶段,对群集中的部分节点进行升级,这一部分节点称为更新域。 因此,应用程序在整个升级过程中保持可用。 升级期间,群集中可能混合了新旧版本。
因此,两个版本均必须可向前和向后兼容。 如果它们不兼容,应用程序管理员负责暂存多阶段升级以维护可用性。 在多阶段升级中,第一步是升级到与以前版本兼容的应用程序的中间版本。 第二步是升级最终版本,以中断与预更新版本的兼容性,但与中间版本兼容。
在配置群集时在群集清单中指定更新域。 更新域不会按特定顺序接收更新。 更新域是应用程序部署的逻辑单元。 更新域可让服务在升级过程中保持高可用性。
如果升级应用于群集中的所有节点,则可能会进行非滚动升级,这发生在应用程序只有一个更新域时。 不建议使用此方法,因为服务出现故障,在升级时不可用。 此外,当仅为群集设置了一个更新域时,Azure 不提供任何保证。
升级完成后,所有的服务和副本(实例)将会保持相同版本,也就是说,如果升级成功,它们会更新到新版本;如果升级失败并回滚,它们会降回到旧版本。
升级过程中的运行状况检查
必须对升级设置运行状况策略(或者可使用默认值)。 当所有更新域在指定的超时时间内完成升级,并且所有更新域的状态被评估为健康时,升级才被视为成功。 运行正常的更新域是指该更新域通过了运行状况策略中指定的所有运行状况检查。 例如,运行状况策略可能要求应用程序实例中的所有服务都必须 运行正常,因为运行状况是由 Service Fabric 定义的。
升级期间 Service Fabric 执行的运行状况策略和检查与服务和应用程序无关。 也就是说,不会执行任何特定于服务的测试。 例如,服务可能有吞吐量方面的要求,但 Service Fabric 并不提供用于检查吞吐量的信息。 有关要执行的检查,请参阅运行状况文章。 在升级期间执行的检查包括是否已正确复制应用程序包、是否已启动实例,等等。
应用程序运行状况是应用程序子实体的聚合。 简单地说,Service Fabric 通过应用程序报告的运行状况来评估应用程序的运行状况。 它还以这种方式评估应用程序的所有服务的运行状况。 Service Fabric 通过聚合子实体(如服务副本)的运行状况进一步评估应用程序服务的运行状况。 一旦符合应用程序运行状况策略,便可继续升级。 如果违反运行状况策略,则应用程序升级会失败。
升级模式
建议的应用程序升级模式为受监视模式,这是最常用的模式。 受监视模式对一个更新域执行升级,如果所有运行状况检查均通过(满足所指定的策略),则自动移动到下一个更新域。 如果健康检查失败或达到超时,则升级会在更新域上回滚,或者模式更改为手动模式,不受监视。 可以将升级配置为在升级失败时选择这两种模式之一。
不受监视的手动模式在每次对更新域升级之后都需要人工干预,以开始进行下一个更新域的升级。 系统不会执行任何 Service Fabric 运行状况检查。 管理员开始在下一个更新域中升级之前,需执行状况或状态检查。
升级默认服务
在应用程序升级过程中,还可以升级在应用程序清单中定义的某些默认服务参数。 在升级过程中,只能更改支持通过 Update-ServiceFabricService 进行更改的服务参数。 在应用程序升级过程中更改默认服务的行为如下所述:
- 创建群集中尚不存在的新应用程序清单中的默认服务。
- 更新在以前的和新的应用程序清单中都存在的默认服务。 新的应用程序清单中默认服务的参数将覆盖现有服务的参数。 如果更新某个默认服务失败,则会自动回滚应用程序升级。
- 如果新应用程序清单中不存在默认服务,则会删除这些服务(如果它们存在于群集中)。 请注意,删除某个默认服务将导致删除该服务的所有状态,并且无法撤消。
当回滚应用程序升级时,会将默认服务参数恢复为开始升级之前的旧值,但是无法使用已删除服务的旧状态重新创建这些服务。
小窍门
EnableDefaultServicesUpgrade 群集配置设置必须为 true 才能启用上面的规则 2) 和 3)(默认服务更新和删除)。 从 Service Fabric 版本 5.5 开始,将支持此功能。
使用 HTTPS 终结点升级多个应用程序
请注意,使用 HTTPS 时,不要将相同端口用于同一应用程序的不同实例。 原因是,Service Fabric 无法升级应用程序实例之一的证书。 例如,如果应用程序 1 或应用程序 2 都要将证书 1 升级为证书 2。 升级时,Service Fabric 可能已使用 http.sys 清除了证书 1 注册,即使其他应用程序仍在使用它,也不例外。 为了防止发生这种情况,Service Fabric 检测到另一个应用程序实例已在带证书的端口上注册(由于 http.sys),导致操作失败。
因此,Service Fabric 不支持通过以下方法升级两个不同的服务:在不同的应用程序实例中使用同一端口。 也就是说,不能对同一端口上的不同服务使用同一证书。 如果需要在同一端口上使用共享证书,请务必将服务放置在具有放置约束的不同计算机上。 或者,如果可以,考虑将 Service Fabric 动态端口用于每个应用程序实例中的各个服务。
如果看到升级失败并出现 https,则出现错误警告,指出“Windows HTTP Server API 不支持共享端口的应用程序的多个证书。
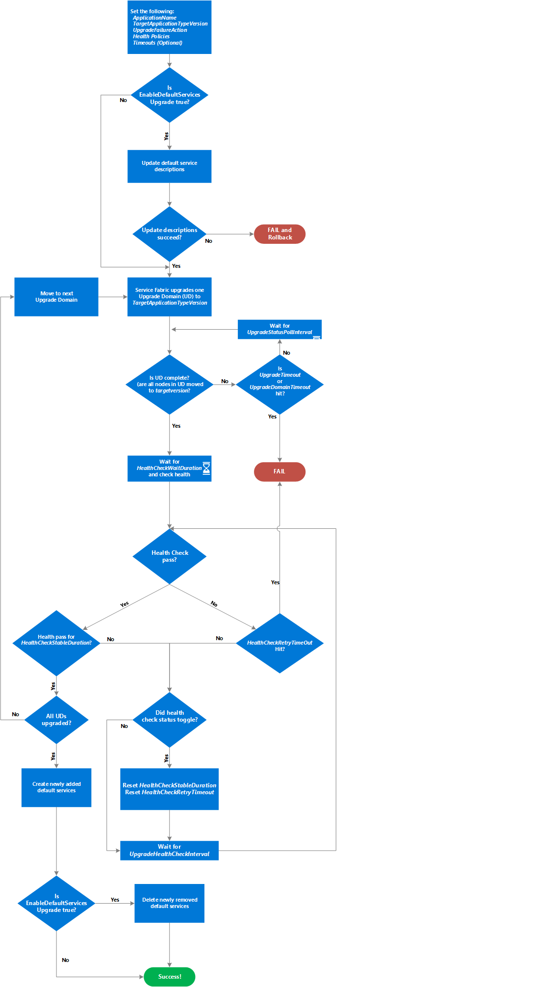
应用程序升级流程图
本段落后面的流程图可帮助理解 Service Fabric 应用程序的升级过程。 具体而言,该流程描述了如何通过超时设置,包括 HealthCheckStableDuration、HealthCheckRetryTimeout 和 UpgradeHealthCheckInterval,来帮助控制在一个更新域中判断升级是否成功或失败。
后续步骤
Upgrading your Application Using Visual Studio (使用 Visual Studio 升级应用程序)逐步讲解了如何使用 Visual Studio 进行应用程序升级。
使用 PowerShell 升级应用程序逐步讲解了如何使用 PowerShell 进行应用程序升级。
使用升级参数来控制应用程序的升级方式。
了解如何使用数据序列化,使应用程序在升级后保持兼容。
参考高级主题,了解如何在升级应用程序时使用高级功能。
参考对应用程序升级进行故障排除中的步骤来解决应用程序升级时的常见问题。